Die Funktion Profile und Berechtigungen in Kenjo hilft Dir dabei, je nach Rolle im Unternehmen festzulegen, welche Berechtigungen verschiedene Personen haben.
Profile, die Berechtigungen zur Verwaltung des Dienstplans haben, sind HR Admin, Admin und Manager. Wenn Du möchtest, dass Mitarbeitende den Dienstplan verwalten, kannst Du sie entweder einem der oben genannten Profile zuweisen oder ein benutzerdefiniertes Profil für sie erstellen.
INHALTSVERZEICHNIS
Bevor Du loslegst
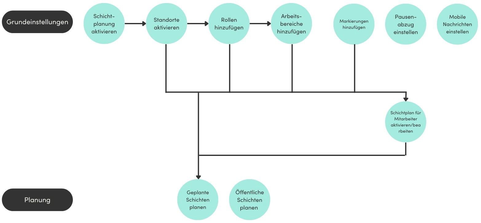
Zur Erinnerung: Um mit dem Dienstplan zu starten, benötigst Du folgende Grundeinstellungen:
Aktivierung der Funktion
Büros/Standorte hinzufügen und für den Schichtplan aktivieren
Rollen hinzufügen
Arbeitsbereiche hinzufügen
Tags hinzufügen
Die zusätzlichen Einstellungen sind:
Mobile Benachrichtigungen – ob Mitarbeitende Benachrichtigungen zu neuen Schichten und Schichtänderungen erhalten sollen
Pauseneinstellungen – ob Pausen in der Schichtdauer einberechnet oder ausgeschlossen werden
Schau Dir diesen Artikel an, um zu erfahren, wie Du Deine Schichtplan-Einstellungen einrichtest. Zusätzlich findest Du hier eine kurze Übersicht über die für den Dienstplan notwendigen Einstellungen:

Übersicht Berechtigungen
Jetzt, da alles eingerichtet ist, ist es Zeit, die Profile mit den jeweiligen Berechtigungen zuzuweisen.
- Gehe zu Einstellungen > Profile und Berechtigungen
- Scrolle nach unten zu Schichtplanung

Hinweis:
- Klicke auf das Bild, wenn Du es größer sehen möchtest.
- Wenn Du die Berechtigungen in diesem Profil nicht siehst, liegt das möglicherweise daran, dass Dir einer der Schritte im vorherigen Abschnitt dieses Artikels („Bevor Du loslegst“) fehlt.
Berechtigungen für die Dienstplanung anpassen
- Um anzupassen, wer was tun darf in der Dienstplanung oder um Mitarbeitenden zu ermöglichen, den Dienstplan zu verwalten, erstelle ein benutzerdefiniertes Profil unter Profile & Berechtigungen. Falls nötig, lies diesen Artikel dazu, wie Du ein benutzerdefiniertes Profil erstellst
- Gehe zu Mitarbeiterprofil bearbeiten im Bereich Feature Management
- Klicke auf Ausgewählte Mitarbeiter gemäß den Kriterien für einen stärker eingeschränkten Zugriff, z. B. wenn eine Person über ein benutzerdefiniertes Profil den Dienstplan nur für ein Team verwalten soll. Du kannst die Kriterien für dieses Profil auswählen und definieren, z.B für direkt untergeordnete Mitarbeiter oder nach Teams, Abteilungen oder Unternehmen

Berechtigungskategorien
Feature Management – Alle Einstellungen zur Einrichtung des Dienstplans sind in diesem Berechtigungsbereich hinterlegt.
- Dienstplan-Einstellungen anzeigen – Ermöglicht den Zugriff auf das Einstellungsmenü unter Dienstplan > Einstellungen
- Dienstplan-Ansicht „Schichten“ anzeigen – Ermöglicht den Zugriff auf die Planungsansicht unter Dienstplan > Schichten
- Mitarbeiterprofil für die Dienstplan-Konfiguration bearbeiten – Ermöglicht den Zugriff, um das Dienstplan-Profil für neue und bestehende Mitarbeiterprofile zu aktivieren und zu bearbeiten.
Rollen
- Neue Rollen erstellen – Erteilt die Berechtigung, neue Rollen zu erstellen.
- Rollen bearbeiten und löschen – Erteilt die Berechtigung, Rollen zu bearbeiten und zu löschen.
- Tags
- Neue Tags erstellen – Erteilt die Berechtigung, neue Tags zu erstellen.
- Tags bearbeiten und löschen – Erteilt die Berechtigung, Tags zu bearbeiten und zu löschen.
- Arbeitsbereiche
- Neue Arbeitsbereiche erstellen – Erteilt die Berechtigung, neue Arbeitsbereiche zu erstellen.
- Arbeitsbereiche bearbeiten und löschen – Erteilt die Berechtigung, Arbeitsbereiche zu bearbeiten und zu löschen.
Schichtplanungs-Management – Alle Einstellungen zur Planung von Schichten sind in diesem Berechtigungsbereich gespeichert.
- Geplante Schichten verwalten/anzeigen – Erteilt die Berechtigung, geplante Schichten für Mitarbeitende zu erstellen, zu bearbeiten und zu löschen.
- Offene Schichten verwalten/anzeigen – Erteilt die Berechtigung, offene Schichten für Mitarbeitende zu erstellen, zu bearbeiten und zu löschen.
Es gibt einige Aktionen, die nicht Teil der Profile und Berechtigungen sind, sondern standardmäßig in der Anwendung festgelegt sind. Das sind grundlegende, kritische Aktionen, die nur von HR Admin und Admin ausgeführt werden können.
| Berechtigung | HR-Administrator | Administrator | Standardmanager |
| Schichtplanung aktivieren/ deaktivieren | Ja | Ja | Nein |
| Standorte aktivieren/ deaktivieren | Ja | Ja | Nein |
| Mobile Nachrichten aktivieren/ deaktivieren | Ja | Ja | Nein |
| Pausenzeitkonfiguration aktivieren/ deaktivieren | Ja | Ja | Nein |
Aktionen bei sichtbaren Schichten: Alle Einstellungen rund um das Kopieren, das massenhafte Löschen von Schichten sowie das Veröffentlichen von Schichten sind in diesem Berechtigungsbereich gespeichert.

Vorlagen: Alle Einstellungen zur Verwaltung von Schichtvorlagen sind in diesem Berechtigungsbereich gespeichert.

War dieser Artikel hilfreich?
Das ist großartig!
Vielen Dank für das Feedback
Leider konnten wir nicht helfen
Vielen Dank für das Feedback
Feedback gesendet
Wir wissen Ihre Bemühungen zu schätzen und werden versuchen, den Artikel zu korrigieren