Erfahre hier, wie das System die geplante Zeit berechnet, wie Sollstunden bei unregelmäßigen Arbeitsplänen zustandekommen und wie sie verteilt werden.
1. Geplante Zeit verstehen
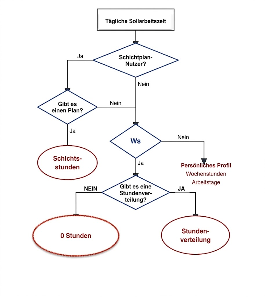
Das System bestimmt die geplante Zeit Deiner Mitarbeiter anhand einer festen Prioritätenliste. Es nutzt dabei immer die erste verfügbare Quelle:
1. Schichtplan (Höchste Priorität): wird verwendet, wenn der Schichtplan aktiviert und der Mitarbeiter im Schichtplan aktiviert ist.
2. Arbeitsplan: bei nicht aktiviertem Schichtplan
3. Mitarbeiter: Vertraglich wöchentliche Stunden und Arbeitstage definiert im Bereich Geschäftliche Informationen
2. Die tägliche Ansicht
Jeder Tag zeigt die geplante Zeit Deines Mitarbeiters basierend auf der jeweiligen Situation:
| Situation | Was Du siehst |
| ⚖️ Regulärer Arbeitsplan | Stunden aus dem Arbeitsplan |
| ≠ Unregelmäßiger Arbeitsplan | Stunden aus dem Schichtplan |
| ⛱️ Feiertag / Abwesenheit | 0h 0min |
| ❌ Keine Schicht geplant | 0h 0min |
Wichtig: Wenn für einen Tag kein veröffentlichter Schichtplan existiert, zeigt das System immer 0h 0min an.
Flowchart zum besseren Verständnis:

3. Die Begriffe klar unterscheiden
Geplante Zeit: Die Stunden, für die Dein Mitarbeiter laut Schichtplan oder Arbeitsplan eingeteilt ist.
Sollstunden: Die vertraglichen Wochenstunden abzüglich Abwesenheiten und Feiertage
4. Sonderfall: Kein aktiver Schichtplan
Falls Du einen unregelmäßigen Arbeitsplan nutzt, aber die Schichtplanung nicht aktiv ist, wird die geplante Zeit immer als 0h 0min ausgewiesen.
5. Die Sollstunden für unregelmäßige Pläne berechnen
Bei unregelmäßigen Plänen berechnet das System automatisch die Sollstunden als Füllwerte, um Lücken in der Planungsberechnung zu schließen.
Wann werden die Sollstunden angewendet? Wenn die geplante Zeit niedriger ist als die wöchentlichen Sollstunden, verteilt das System die fehlenden Stunden über die Woche. Zum Beispiel ist das der Fall für Mitarbeiter auf Abruf mit unregelmäßigen Arbeitszeiten.
Die Berechnung:
6. Die Verteilungslogik anwenden
Das System folgt bei der Verteilung klaren Regeln, um gesetzliche Limits einzuhalten:
Option 1: Gleichmäßige Verteilung der Sollstunden
Bedingung: Tägliche Stunden ≤ gesetzliches Tageslimit
| Wöchentliche Sollstunden | 32h |
| Mindestarbeitstage | 4 |
| Gesetzliches Tageslimit | 8h |
Rechnung: 32 ÷ 4= 8h
Ergebnis: Den ersten 4 Arbeitstagen werden jeweils 8h zugewiesen.
Wichtig: Du wirst diese Verteilung der Sollstunden nicht in der monatlichen Ansicht im Mitarbeiterprofil > Anwesenheit bei den einzelnen Tagen als Geplante Stunden sehen. Du siehst sie in der Zeitspanne-Ansicht.

Diese Rechnung erfolgt im Hintergrund und ist dann relevant, wenn der Mitarbeiter Abwesenheiten beantragt. Lies hier mehr zu den Abwesenheitsregelungen für unregelmäßige Arbeitspläne.
Option 2: Deckelung und Ausweitung
Bedingung: Tägliche Stunden > Tägliche Höchstarbeitszeit
| Wöchentliche Sollstunden | 32h |
| Mindestarbeitstage | 2 |
| Tägliche Höchstarbeitszeit | 8h |
Rechnung: 32 ÷ 2= 16h

Ergebnis: Da 16h das Tageslimit überschreiten, musst Du die Stunden auf zusätzliche Arbeitstage verteilen, bis die 32h erreicht sind.
7. Zusammenfassung
Priorität: Schichtplan vor Arbeitsplan vor Mitarbeiterprofil.
Kein Schichtplan: Führt immer zu 0h 0min.
Sollstunden: Dienen als Füllwert bei unregelmäßigen Pläne, damit das System im Hintergrund arbeiten kann.
Gesetzliches Limit: Das System weist niemals mehr als das gesetzliche Tageslimit pro Tag zu.
War dieser Artikel hilfreich?
Das ist großartig!
Vielen Dank für das Feedback
Leider konnten wir nicht helfen
Vielen Dank für das Feedback
Feedback gesendet
Wir wissen Ihre Bemühungen zu schätzen und werden versuchen, den Artikel zu korrigieren